在纺织工业迈向现代化产业体系的征程中,品牌建设愈发成为破局关键。
以“锦绣东方 品牌向上”为主题的2025中国纺织服装品牌大会定于8月17日在海宁许村召开,这场大会绝非简单的行业聚会,而是纺织产业响应国家战略、直面发展诉求,以品牌为刃攻坚现代化升级的重要行动。其背后,是纺织工业在政策指引、产业转型与消费迭代多重驱动下,对高质量发展路径的深度探寻。
Part 01
高规格阵容齐聚
共探品牌发展路径
纺织产业作为国民经济发展的支柱产业,政策持续为其发展校准航向。在“十五五”谋篇布局的当下,品牌建设更是被赋予新使命。它不再只是企业市场竞争的工具,更是纺织现代化产业体系的重要支撑——用品牌引领产业链协同创新,让“中国纺织制造”向“中国纺织创造”进阶;以品牌传递文化价值,让纺织产业成为美好生活的创造者。2025中国纺织服装品牌大会,正是要搭建政策与产业衔接的桥梁,让企业精准把握“品牌驱动升级”的政策导向,将顶层设计转化为发展实效。
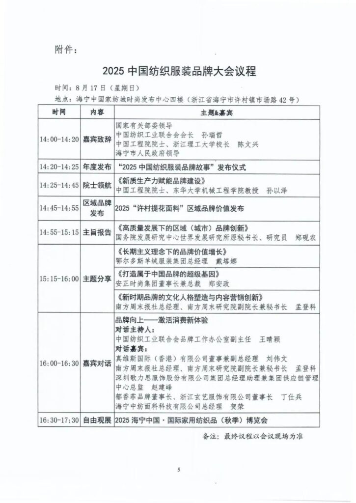
本次大会多维联动,构建深度对话场域。国家有关部委将传递政策导向,为纺织服装品牌发展锚定顶层方向;中国纺织工业联合会会长孙瑞哲、海宁市人民政府领导将解读行业趋势与区域品牌发展机遇。中国工程院院士、东华大学机械工程学院教授孙以泽,将从学术科研维度,带来《新质生产力赋能品牌建设》等分享,为品牌创新筑牢技术根基。
品牌端,鄂尔多斯羊绒服装集团总经理戴塔娜、安正时尚集团董事长兼总裁郑安政等,将围绕《长期主义理念下的品牌价值增长》《推动品牌的质价比增长》分享实战经验,解码品牌从战略到市场的落地逻辑。
Part 02
多维议程解锁
解构品牌建设密码
当前,纺织产业身处多重转型压力。一方面,传统要素红利渐退;另一方面,消费市场迭代加速,从“功能满足”转向“情感认同”与“价值共鸣”,无特色、无差异的品牌愈发难立足。
此时,品牌建设成为破局关键支点:向上,驱动企业加大研发、设计投入,攻克新质生产力应用难题;向下,链接消费市场,用品牌故事、文化人格塑造,精准触达消费者,让“买衣服”升级为“选生活方式”。大会聚焦品牌建设,实则是为全行业梳理转型路径——从区域品牌打造到企业品牌升级,从产品创新到价值沉淀,用品牌串联起产业转型的各个环节。
本次大会就以“推介—发布—研讨—对话”为脉络,设置丰富环节,全方位剖析纺织服装品牌发展内核。
“2025中国纺织服装品牌故事”发布仪式,聚焦行业优秀案例,挖掘品牌背后的匠心坚守与创新突破,传递产业精神共识;2025“许村提花面料”区域品牌价值发布,梳理海宁许村产业集群优势,量化区域品牌价值,为纺织产业集群品牌化发展提供“许村样本”。
同时,国务院发展研究中心世界发展研究所原秘书长、研究员郑砚农还将带来《高质量发展下的区域(城市)品牌创新》,阐释纺织服装品牌与区域协同发展路径;主题分享中,南方周末报社总经理、南方周末研究院副院长兼秘书长孟登科聚焦《新时期品牌的文化人格塑造与内容营销创新》,解码品牌文化赋能与传播新策略。
届时,由中国纺织工业联合会品牌工作办公室副主任王晴颖主持的“品牌向上——激活消费新体验”嘉宾对话环节,将有真维斯国际(香港)有限公司董事兼副总经理刘伟文等嘉宾重点参与,围绕消费新趋势下的品牌触达、供应链优化等议题,直面行业痛点,输出实操方案。
Part 03
海宁主场赋能
释放产业集群势能
选择海宁许村作为大会举办地,背后是产业集群的实践价值。海宁是纺织服装产业重镇,许村提花面料享誉全国,形成了从原料、织造到销售的完整产业链。此次大会落地海宁,既是对当地产业基础的肯定,更是为全国纺织产业集群提供“品牌化升级”样本:如何以区域品牌为支点,联动企业品牌、产品品牌,构建“集群+品牌”发展生态;怎样借政策东风、行业智慧,破解集群内企业“小散弱”、品牌协同难等问题。海宁的探索,或将成为纺织产业集群品牌化的参考范式。
2025中国纺织服装品牌大会,本质是一场“产业共识凝聚大会”。从政策解码到产业实践,从学术前沿到消费落地,大会试图搭建全维度、全链条的品牌建设赋能体系。它要让每个参与者看到:品牌建设不是单一企业的“独角戏”,而是全行业协同推进的“大合唱”——政府搭台、企业唱戏、科研助力、消费买单,共同推动纺织服装产业从“规模优势”迈向“品牌优势”,在现代化产业体系建设中书写新篇。
当纺织产业站在“十五五”开局与现代化转型的交汇点,2025中国纺织服装品牌大会的意义已超越一场会议——它是产业向品牌要动力、向创新要未来的宣言,是纺织人以品牌为笔,绘就现代化产业蓝图的起点。8月的海宁,将汇聚行业智慧,解码品牌密码,为纺织服装产业高质量发展注入澎湃动能,让“中国纺织服装品牌”成为产业升级最鲜明的标识。





即刻扫描下方二维码报名 (8月10日截止)



